LITA (Love Is The Answer)

Redesigning a nonprofit website to increase clarity, trust and engagement

My Role - UX Designer & UX Researcher

July 2024 - Nov 2025

Team size - 4 Designers

Platform: Responsive website

Tools - Figma, Adobe Creative Suite, Canva, Sketch, FigJam, Google Forms

Problem -
Users struggled to understand LITA’s mission, services, and how to get involved, resulting in low engagement and missed opportunities for volunteering and donations.

Outcome -

  • Improved clarity of mission and services

  • Streamlined pathways for volunteering and donating

  • Increased user confidence and trust through clearer information architecture

Explore Final Design

Project Overview


LITA of Contra Costa (Love Is The Answer) is a nonprofit that combats loneliness among seniors and long-term care residents through volunteer visits and community programs.

Our team partnered with LITA to redesign their website as part of a UX/UI bootcamp project. The goal was to improve the user experience, strengthen the organisation’s digital presence, and increase community engagement through volunteerism and donations.

Roles & Responsibilities

  • Conducted stakeholder interviews to define project goals

  • Performed competitor analysis to identify industry patterns and opportunities

  • Created user journey map to visualize user experience

  • Developed sitemap and user flow diagram to structure key interactions

  • Sketched early concepts and created paper prototypes for initial testing

  • Designed high-fidelity clickable prototype for desktop and mobile

  • Integrated A/B testing for the success confirmation page and implemented the version with the highest user satisfaction.

  • Ensured accessibility and responsiveness across devices

  • Collaborated closely with UX researcher and visual designer throughout the process

As one of the UX/UI designers on a four-person team, I contributed throughout the design process and worked closely with the UX researcher and visual designer. My key responsibilities included:


Problem Statement

LITA’s original website suffered from low traffic, unclear navigation, and outdated design, which contributed to reduced volunteer sign-ups and donations. The lack of mobile responsiveness and modern UI made it difficult for users to engage with the site.

The redesign was initiated to address these core issues by improving usability, accessibility, and clarity of information, making it easier for users to understand LITA’s mission and get involved.


Final Result


Short on time? Get a quick peek at the biggest improvements from our redesign! We've made it more fun and intuitive for users to interact, while capturing the warm, welcoming vibe of LITA. Check out the before-and-after screenshots below to see the transformation or click here to skip ahead to the final solutions and results.

Before

After

Design Process


For LITA of Contra Costa, our design process is centered around empathy and user experience. We begin by understanding the needs and preferences of seniors and volunteers through interviews and surveys. Next, we ideate solutions that help to foster connections and joy, creating prototypes and gathering feedback to refine our concepts. Our process includes rigorous testing to ensure accessibility and ease of use. We continuously iterate based on real-world interactions, ensuring our programs and services effectively enhance the quality of life for our seniors.

Quantitative Research


We conducted a detailed survey to understand the motivations and barriers related to donating and volunteering for non-profit organizations. The survey revealed key insights such as the importance of transparency and trustworthiness, the impact of social media presence, and the need for clear communication about fund usage. These findings are crucial for making data-driven decisions and enhancing our strategies to better engage and support our community.

Survey Questions

  • What are the most essential factors when donating to a non-profit organization?

  • What information do you look for before donating?

  • What motivates you to volunteer with a non-profit organization?

  • Are there barriers that prevent you from donating or volunteering?

Observations

60%

80%

People look for "Testimonials" before donating to a non-profit.

People look for "impact stories and transparency reports" before donating to a non-profit.

90%

People are motivated to volunteer by their “passion for the cause.”

70%

People refrain from donating or volunteering due to "lack of information and trust issues."

Qualitative Research


I interviewed the Director of LITA and learned about the organization’s mission of improving seniors’ and disabled individuals’ quality of life through programs like pet visits, music, and gardening. Key challenges included modernizing their outdated website, rebuilding volunteer engagement after COVID-19, and recruiting younger board members. The Director emphasized creating engaging volunteer experiences and using storytelling to highlight impact. Alongside this, I conducted a competitor analysis of similar nonprofits, identifying best practices in trust-building, transparency, and user-friendly design. These insights directly guided our redesign strategy, shaping content, streamlining donation and volunteer flows, and setting a tone of trust and engagement.

The chart above summarizes my findings and provides a snapshot of both direct and indirect competition.

Based on our combined qualitative and quantitative research, we created a User Persona to guide our design decisions and ensure we were addressing the real motivations and barriers of our target audience.

Additionally, our team developed an Affinity Map and Empathy Map to synthesize key findings and align on user needs and frustrations.

Define Phase


Building on the research insights, I created a User Journey Map to visualize the experience of prospective volunteers and donors.

This process helped us identify key friction points and opportunities to enhance engagement and ease of use.

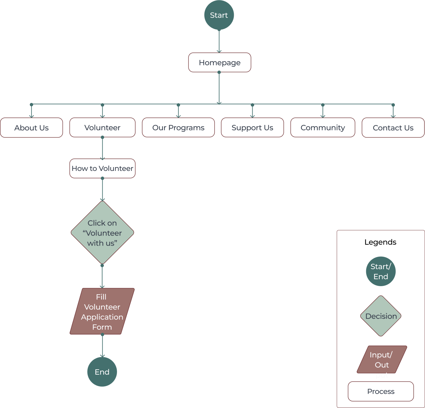
We redesigned the Sitemap and User Flow to make LITA’s website more intuitive and user-friendly. The Sitemap organizes content into clear sections like “About Us,” “Volunteer,” “Our Programs,” and “Support Us,” while the User Flow maps key tasks such as completing the volunteer application. These updates streamlined navigation, reduced confusion, and ensured smoother interactions that align with both user needs and LITA’s mission.

Sitemap

User Flow

Ideate Phase


With a strong understanding of user needs and a clear design direction, we moved into the ideation phase.

I contributed to early sketches of key pages and flows, exploring ways to simplify navigation and improve the emotional storytelling of LITA’s mission.

Building on these initial concepts, we created a Low-Fidelity Prototype to quickly test the layout, content structure, and key interactions. This allowed us to gather valuable feedback early and refine the experience before moving into high-fidelity design.

Mobile Homepage Sketch

Desktop Sketch

Mobile Menu Sketch

Donation Page

Programs Page

Volunteer Page

Homepage

Design Phase


In the final design phase, we translated our concepts into a high-fidelity clickable prototype using Figma.

I contributed to designing several core desktop pages and mobile wireframes, ensuring visual consistency, accessibility, and a mobile-first experience.

Throughout this phase, we focused on:

  • Building trust through clear messaging and transparent design.

  • Simplifying the volunteer and donation processes.

  • Highlighting LITA’s impact through engaging visuals and storytelling.

Contact Page Redesign

The Contact page is a crucial part of the LITA website, yet many users found the original page lacked a clear way to connect. We improved this by prominently featuring a ‘Contact Us’ header, followed by an easy-to-use form. Additionally, we provided 3 alternative contact options below the form, ensuring that users have multiple, accessible ways to reach out. This streamlined design makes it easier for users to connect with LITA and engage with the organization.

The original contact page

The redesigned contact page

Test & Iterate


To validate our designs, we conducted usability tests and iteratively improved the experience based on user feedback.

Key improvements included:

  • Streamlining the donation flow for faster, more intuitive completion.

  • Enhancing the visibility of volunteer opportunities.

  • Clarifying how LITA’s programs directly benefit seniors.

These iterations helped us refine the user experience and ensure that our final design aligned with both user needs and LITA’s mission.

In addition to usability testing, we also conducted an A/B test to evaluate visual design choices specifically comparing two success screen variations to assess user preference and impact.

A/B Testing

We A/B tested two success confirmation pages: one without a visual cue and one with a green tick icon. Users preferred the version with the tick, finding it clearer, more reassuring, and more engaging. As a result, we chose the green tick design for the final page to boost clarity, confidence, and overall user experience.

Group A

Group B

WINNER!

Website Development


After presenting our design to the stakeholder, she brought us on board to develop the new LITA website. My two teammates run a company called Studiomylo, and I joined them for this project. While building out the site and turning our mock-ups into something real, we noticed that our first design wasn’t doing enough to inspire volunteer sign-ups and donations, so we had to rethink how to make it more impactful.

Optimizing the Design for Engagement

As we took a closer look, we realized the user experience needed to feel even smoother, guiding people naturally from the moment they arrived on the site to the point where they chose to volunteer or donate. To make that happen, we went back and reworked important pieces of the design, including the branding, color palette, and overall visual identity, so the site felt more inviting and easy to navigate.

OLD LITA WEBSITE

INITIAL REDESIGNED LITA WEBSITE

Reflection & Outlook


Key Takeaways

This project reminded me how valuable it is to reevaluate design decisions as they come to life in development. What looked strong in our mock-ups didn’t always translate into the smooth, engaging experience we wanted, so we had to adjust and refine along the way. Simplifying flows like sign-ups and donations showed me how even small changes can make a big impact. More than anything, I learned that flexibility, feedback, and iteration are what bring a design closer to both user needs and organizational goals.

Future Outlook

This project strengthened my ability to lead a user-centered design process from discovery through final delivery. Now that the case study is part of my portfolio, it stands as an example of how I translate research insights into thoughtful, high-impact design decisions. Moving forward, I am eager to apply these skills to new challenges and continue growing as a designer who builds meaningful and accessible digital experiences.

Every project is a chance to listen, learn, and build solutions that make a real difference.

References & Acknowledgement


I would like to extend my heartfelt thanks to everyone who contributed to this project.

To my amazing team members, thank you for your collaboration, creativity, and support throughout each stage of the design process. Your insights and teamwork made this experience both productive and rewarding.

To my bootcamp mentors, I am deeply grateful for your guidance, expertise, and encouragement. Your feedback helped me grow as a designer and approach challenges with confidence and curiosity.

To stakeholder Victoria Ryan, thank you for your valuable input, direction, and thoughtful feedback, which were crucial in shaping the vision and success of this project.

To all the users who participated in interviews, surveys, and testing sessions, thank you for generously sharing your time and perspectives. Your input was invaluable in creating user-centered solutions and driving meaningful design decisions.

This project also drew inspiration from industry-leading resources, including Nielsen Norman Group articles, books such as Design Thinking, Lean UX, and The Design of Everyday Things, and design tools like Figma, Adobe Creative Suite, and Canva, all of which continue to shape my approach to user experience design.

This project would not have been possible without each of you.

Done Scrolling? Not Yet 😉

Take a peek at more of my design adventures below.

California DMV
San Jose Candy Kitchen
Bookworm App

Let’s Connect?

Got something on your mind? Whether it’s a question, idea or a wild collab dream —> I’m all ears. Drop me a message and I’ll hit you back in a few days. Let’s make something awesome together!